当前位置: 首页 > 新闻中心 > 部门速览 > 教务处 > 正文

教务处

我校在2023年本科毕业论文(设计)省级评优工作中再创佳绩

发文:教务处
发布时间:2024-12-06
访问量:

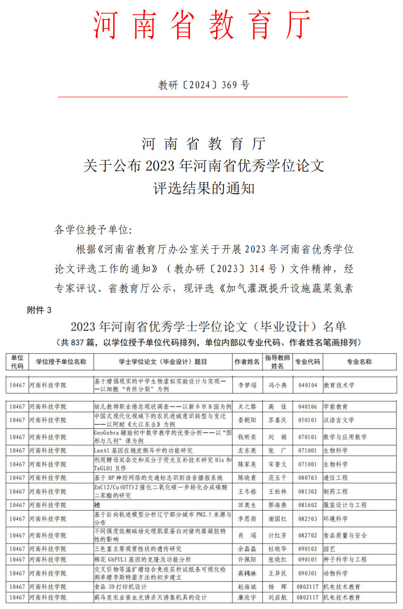
近日,河南省教育厅发布《关于公布2023 年河南省优秀学位论文评选结果的通知》(教研〔2024〕369 号),我校教育科学学院教育技术学专业李梦瑶等16名学生的毕业论文(设计)获评2023年河南省优秀学士学位论文(设计)(具体名单见下图)。

毕业论文(设计)是培养大学生综合素质和综合能力的重要实践教学环节,是评价学校全面提升本科专业建设水平和人才自主培养质量的关键一环。近年来我校在省优秀论文(设计)评选中不断取得佳绩,既是教师悉心指导和学生刻苦努力的成果,也是学校高度重视本科教育教学质量、注重实践教学成效的集中体现。

我校将以本次省级评优为契机,会同各二级学院积极宣传优秀毕业论文(设计)指导典型案例,高标准、严要求地做好2025届本科毕业生毕业论文(设计)指导工作,切实抓好毕业论文(设计)各环节管理与实施,有效推动我校本科毕业论文(设计)质量的稳步提升。

(图片/肖华 初审/肖华 复审/赵高丽 终审/杨宾峰)

  • 附件【图片2.jpg】已下载