招生就业处

河南科技学院2018年招生章程

发文:招生就业处
发布时间:2018-05-31
访问量:

(河南省教育厅2018年5月30日审核通过 核定编号:2018418441248)

第一章 总则

第一条 为认真贯彻落实国家及我省有关招生政策,深入实施高校招生“阳光工程”,确保招生录取工作规范、有序、安全进行,结合学校实际,特制定本章程。

第二条 本章程适用于2018年普通本、专科招生工作。

第三条 招生工作贯彻“公开、公平、公正”的原则,坚持德智体美全面考核、综合评价、择优录取。

第二章 学校基本信息

第四条 学校全称:河南科技学院

第五条 国标代码:10467

第六条 学校性质:公办普通高等学校

第七条 办学层次:以本科教育为主,兼有研究生教育和高职教育

第八条 学习形式:全日制

第九条 办学地点:本科及研究生在河南省新乡市,专科在河南省辉县市

第三章 组织机构与工作职责

第十条 学校招生工作在各省(区、市)招生主管部门统一领导下进行,执行“学校负责、省级招办监督”的录取工作体制。

第十一条 学校成立由校长任主任,分管相关工作的副校长、纪委书记任副主任,相关职能部门负责人、教师代表、校友代表和学生代表为成员的普通高等教育招生委员会,加强对招生工作的组织领导与监督管理。

第十二条 学校普通高等教育招生委员会下设办公室,设在招生就业处。招生就业处是学校负责招生工作的职能部门,主要职责是:贯彻落实国家及各省(区、市)招生政策,组织开展普通本、专科招生录取工作。

第十三条 学校纪检监察部门履行监督职责,重点对招生工作中的关键环节、重大问题和重要事项实施监督,及时受理考生和家长关于招生工作的投诉,认真解决相关问题。

第四章 计划编报与调整管理

第十四条 学校坚持以适应经济社会发展需求和有利于促进毕业生就业为导向,按照“严格执行政策、合理调整结构、突出特色优势、积极服务发展”的原则,根据河南省教育厅下达的年度招生总规模科学编制分省分专业招生计划。

第十五条 学校根据教育部和各省(区、市)招生主管部门有关要求,通过“全国普通高校招生来源计划网上管理系统”,认真做好计划编制上报与审核备案工作。计划编报和审核完毕后,将通过相关省(区、市)官方招生信息发布平台和学校网站及时向社会公布。

第十六条 在招生录取过程中,学校对招生计划的调整将使用“全国普通高校招生来源计划网上管理系统”进行,严格执行相关政策规定,严格履行调整审批程序,自觉接受上级主管部门和各有关省(区、市)招生主管部门的监督管理。

第五章 招生政策与录取规则

第十七条 学校严格执行教育部、河南省教育厅关于2018年普通高校招生录取的相关规定,原则上同意按照各省(区、市)招生主管部门公布的有关加分、降分投档及同等条件下优先录取的政策录取新生。

第十八条 学校认可河南省2018年关于各批(不含艺术、体育等提前批)考生第一志愿填报农、林院校的投档政策。

第十九条 本科批次录取办法

(一)普通本科(含中澳本科课程合作项目)

学校在河南及外部相关省份(内蒙古自治区除外)录取时,以进档考生的“投档成绩”作为基准成绩,按照“专业级差”规则分配专业。各专业志愿之间的分数差值为:第1、2专业志愿间级差3分,第2、3专业志愿间级差2分,第3、4专业志愿间级差1分,其余专业志愿间级差0分。

根据内蒙古自治区教育招生考试中心印发的《关于内蒙古自治区2018年普通高校招生录取规则的建议函》(内教招考普[2017]50号)精神,学校在该区招生的普通本科专业,按照“招生计划1:1范围内按专业志愿排队录取”的规则录取新生。

(二)对口本科、专升本

以进档考生的“投档成绩”作为基准成绩,按照“分数优先”规则分配专业。

(三)体育本科

学校在省内招生的体育类本科专业为:体育教育、社会体育指导与管理;在山东省和海南省招生的体育类本科专业为:社会体育指导与管理。

省内外录取规则统一为:在文化课成绩过线和专业省统考合格的前提下,按照文化课百分制成绩和专业省统考百分制成绩相应权重计算综合分,并以综合分从高到低排序,按照“分数优先”规则分配专业。

综合分=文化课成绩÷文化课满分×100×0.4+专业统考成绩÷专业统考满分×100×0.6。

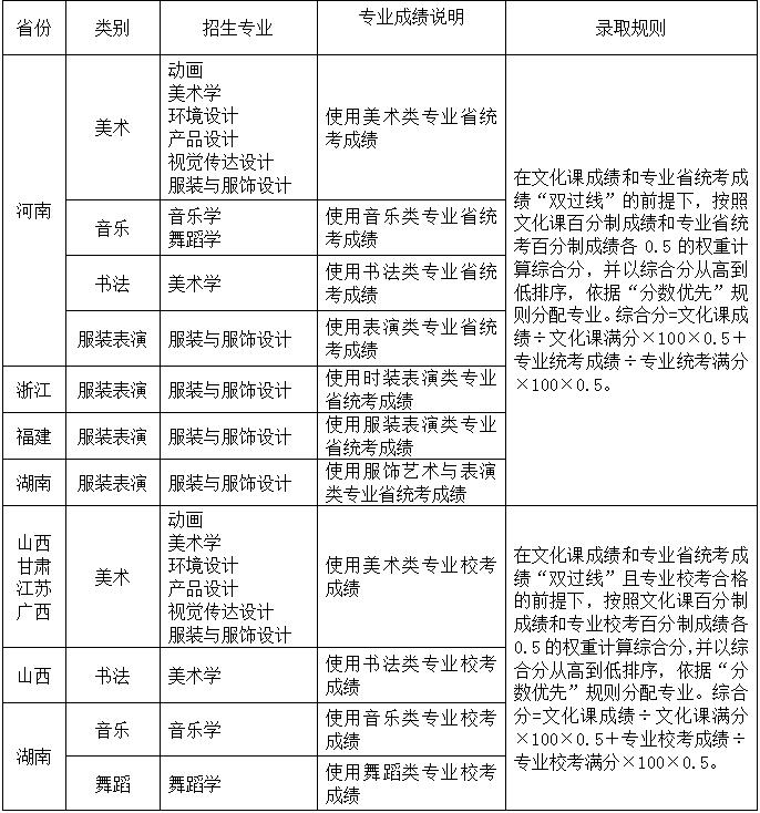
(四)艺术本科

(五)保送生

认真贯彻落实《教育部办公厅关于做好2018年普通高等学校部分特殊类型招生工作的通知》(教学厅﹝2017﹞15号)要求,严格按照《河南科技学院2018年保送生招生考核选拔实施办法》规定的条件和程序,对教育部“阳光高考”平台公示的具备保送资格的报名考生进行考核测试。

保送生招生计划纳入学校年度本科招生总计划内,具体人数根据考生报考情况和考核测试结果确定,最多不超过学校年度本科招生总计划的1%。

考核测试包括文化课考试、面试和高中阶段综合素质评价三部分。考核测试结束后,保送生拟录取结果将及时上报教育部“阳光高考”平台公示,同时报送河南省招生办公室审批。

第二十条 专科批次录取办法

(一)高职高专普通批、对口专科

对于进档考生,以“投档成绩”作为基准成绩并按照“分数优先”规则分配专业。

(二)艺术专科

招生专业为:艺术设计、广告设计与制作、视觉传播设计与制作。使用美术类专业省统考成绩。

录取规则为:在文化课成绩和专业省统考成绩“双过线”的前提下,按照文化课百分制成绩和专业省统考百分制成绩各0.5的权重计算综合分,并以综合分从高到低排序,依据“分数优先”规则分配专业。综合分=文化课成绩÷文化课满分×100×0.5+专业统考成绩÷专业统考满分×100×0.5。

第二十一条 对于本、专科各批次并列分考生处理办法,各省(区、市)招生主管部门有明确规定时,则按相应规定执行。若无明确规定和要求,则依据下列办法处理:

普通本科批(含中澳本科课程合作项目)录取时,对同一科类的并列分(投档成绩相同)考生,依次按语文、数学、外语成绩从高分到低分排序,根据计划缺额情况优先录取单科成绩较高的考生。

对口本、专科批录取时,对同一专业类别的并列分(投档成绩相同)考生,依次按语文(中职类为语文、英语合卷)、数学成绩从高分到低分排序,根据计划缺额情况优先录取单科成绩较高的考生。

专升本录取时,对同一专业并列分(投档成绩相同)考生,依次按英语、专业综合科目成绩从高分到低分排序,根据计划缺额情况优先录取单科成绩较高的考生。

使用省统考成绩的体育本科、艺术本科、艺术专科批次录取时,对同一类别的并列分(按学校录取规则换算的综合分相同)考生,依次按专业省统考、语文、数学、英语成绩从高分到低分排序,根据计划缺额情况优先录取单科成绩较高的考生。

使用专业校考成绩的艺术本科批次录取时,对同一类别的并列分(按学校录取规则换算的综合分相同)考生,依次按专业校考、语文、数学、英语成绩从高分到低分排序,根据计划缺额情况优先录取单科成绩较高的考生。

高职高专普通批录取时,对同一科类的并列分(投档成绩相同)考生,依次按语文、数学、外语成绩从高分到低分排序,根据计划缺额情况优先录取单科成绩较高的考生。

第二十二条 对于山西、江苏、湖南、甘肃、广西等组织艺术类专业校考的5个省份,在艺术类专业录取过程中若通过多次公开征集志愿招生计划依然不能完成(经核实无专业校考合格生源),学校将采取调减计划或在相关省份招生政策允许的前提下公开征集专业省统考合格考生,以此解决招生计划无法正常完成问题。

第二十三条 学校根据对外公布的录取规则在各省(区、市)实施录取过程中,对于所报专业志愿都不能满足且同意专业调剂的考生,若在同批次、同类别招生的其它专业计划未满额时,录取系统将自动对其进行专业调剂,并且所有专业调剂考生的优先级均低于其他考生。

第二十四条 根据教育部《2018年普通高等学校招生工作规定》相关要求,为了综合调节各省本科录取批次分数线上生源不均衡状况,认真落实平行志愿投档模式下关于进档考生的相关录取政策,学校预留不超过年度本科招生总规模1%的计划并上报上级主管部门审核备案。

学校将严格执行国家招生政策,按照“公开透明、严格标准、规范程序、维护公平”的原则使用预留计划,接受上级主管部门和社会监督。

第二十五条 学校本、专科各专业对考生身体健康状况的要求,按照教育部、卫生部、中国残疾人联合会印发的《普通高等学校招生体检工作指导意见》和人力资源社会保障部、教育部、卫生部《关于进一步规范入学和就业体检项目维护乙肝表面抗原携带者入学和就业权利的通知》等有关要求执行。

第二十六条 学校本、专科各专业招生均无男女比例限制。

第二十七条 英语、商务英语专业只招收外语语种为英语的考生,其它本、专科专业开设的外语课程仅有英语。

第二十八条 学校按照各省(区、市)招生主管部门统一部署,采取网上远程异地方式开展新生录取工作。各省、各批次录取结束后,学校将通过河南科技学院招生信息网(http://zsxx.hist.edu.cn/)及时向社会公布录取结果,供考生查询。

第六章 收费标准及其它

第二十九条 学校严格执行河南省教育厅、河南省发展和改革委员会、河南省财政厅批准的学费标准。具体为:

(一)本科

文科类:3400元/生·年 理工类:3700元/生·年

艺术类:5700元/生·年

(二)专科

文科类:3300元/生·年 理工类:3600元/生·年

艺术类:5600元/生·年

(三)中澳本科课程合作项目

文科类:14000元/生·年 理工类:15000元/生·年

学费标准如有变化,以河南省政府主管部门规定为准。

第三十条 学校对家庭经济困难的学生开辟新生入学“绿色通道”,提供国家助学贷款服务。设有国家奖学金(8000元/生·年)、国家励志奖学金(5000元/生·年)、国家助学金(3000元/生·年)和学校奖学金,另外,还有学费减免、勤工助学、临时困难补助等资助措施。

第三十一条 新生被学校录取后,应在规定时间内持录取通知书及相关材料到校办理入学手续。因故不能按期入学的,应当向学校请假。未请假或者请假逾期的,除因不可抗力等正当事由以外,视为自行放弃入学资格。

第三十二条 新生可以申请保留入学资格。保留入学资格期间不具有学籍。新生保留入学资格期满前应向学校申请入学,经学校审查合格后办理入学手续。审查不合格的,取消入学资格;逾期不办理入学手续且未有因不可抗力延迟等正当理由的,视为自行放弃入学资格。

第三十三条 新生入学报到后,学校将按照国家有关规定在三个月内对新生进行资格复查。对于复查出的问题,学校将依据有关政策要求视不同情况予以处理,处理结果及时向社会公布。

第三十四条 本、专科学生在修业年限内完成教学计划规定的学习内容,德、智、体达到毕业要求,学校准予毕业并颁发普通高等教育学历证书,证书署名“河南科技学院”。

符合《中华人民共和国学位条例》和《河南科技学院学位授予工作实施细则》要求的本科学生,学校将授予相应学科学士学位并颁发学位证书,证书署名“河南科技学院”。

第三十五条 学校与澳大利亚南澳大学联合实施的中澳本科课程合作项目招生的本科专业为:教育学、信息工程、机械设计制造及其自动化。

   

第七章 附 则

第三十六条 学校未委托任何中介机构或个人组织开展招生录取工作。凡以河南科技学院名义违法违规进行招生录取活动的其它任何机构或个人,学校将依法追究其相应责任。

第三十七条 2018年学校普通本、专科招生工作之前的有关规定如与本章程不一致的,以本章程内容为准。

第三十八条 本章程自河南省教育厅审批通过之日起生效。

第三十九条 本章程由河南科技学院招生就业处负责解释。

联系部门:招生就业处

通讯地址:河南省新乡市华兰大道东段

邮政编码:453003

咨询电话:0373-3040127(招生就业处)

监督电话:0373-3040279(纪委监察处)

学校网址:http://www.hist.edu.cn

河南省教育厅审核备案查询