发展规划处

“十四五”规划调研课题结项汇报会通知

发文:发展规划处
发布时间:2021-04-13
访问量:

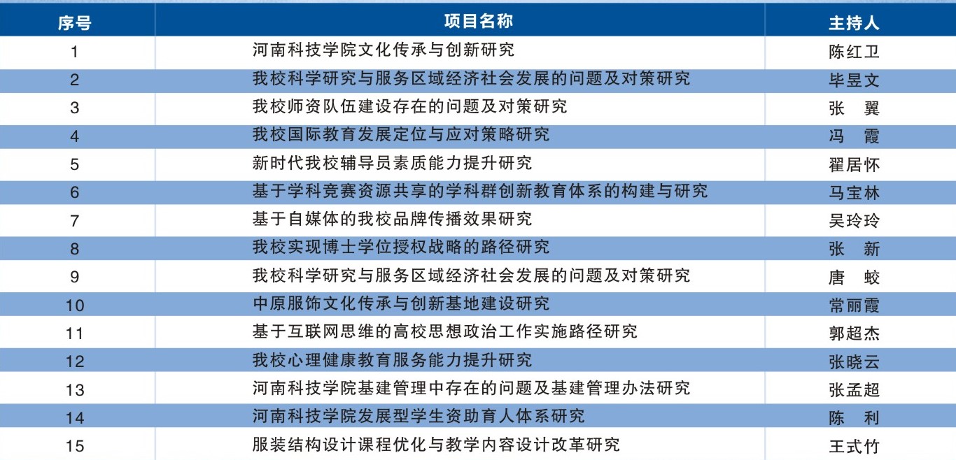
我校于2020年10月—2021年4月开展了“十四五”规划调研课题的研究工作,以学校第五次党代会为指导,侧重对我校改革、建设和发展中的重大现实问题进行深层次、前瞻性、对策性研究,为学校“十四五”规划和党委决策提供依据,为推进学校高质量发展服务。

为进一步做好调研课题结项工作,专家在先期函审的基础上,将通过会审形式对调研课题结项情况进行评判。现将结项汇报会的有关安排通知如下:

一、时间:

2021年4月16日(本周五)15:00-17:30

二、地点:

行政楼701会议室

三、参会人员:

1.“十四五”事业发展规划调研课题组成员(课题负责人进行汇报)

2.校领导及相关职能部门负责人

3.学校“十四五”事业发展规划编制工作领导小组秘书组全体成员

4.教育科学学院教育管理专业的相关教师及研究生

四、会议内容:

与会专家听取各课题组负责人的结项汇报,并对结项情况进行评判,按照课题完成的优劣情况对结项课题排序。

河南科技学院“十四五”规划编制领导小组

2021年4月13日